场景应用 | 被大V偷图搬运,对方粉丝量是我的7倍,该如何维权?(附投诉函模板)
“被盗图了!对方粉丝量是我的7倍!”
在小红书刷到这样一篇帖子。一女生精心更新的作品,被原封不动地搬运,那个账号靠着盗用她的图片,配上虚假营销文案,收获了本应属于她的流量与关注。
这样的事,现在真的很常见。随手一搜,就能看到无数类似的救助帖:“图片被盗怎么办”、“作品被搬运如何维权”、“举报侵权总是不成功”……
不过要真碰到这种事情,该怎么维权呢?这里给大家整理一下3个可实行的方法。

第一、私信沟通
这是最快、也最省事的方法。通过平台私信联系对方,明确要求其删除侵权内容、公开赔礼道歉等。记得保持沟通的礼貌与克制,同时完整保存所有对话记录。
第二、向平台投诉
如果对方不理你,那就走平台投诉通道。在APP或网站中找到“举报”或“投诉”入口。一般需要提交身份证明、权利证明(你是著作权人的证明)以及说明侵权情况的理由。
需要注意的是,不同平台有不同的投诉规则。例如在小红书上的侵权举报,需提交身份证明材料、权属证明材料(原创链接、版权权属登记文件、创作手稿等带有时间戳的材料等)。
第三步:找监管部门或法律途径
如果前面两步都行不通,可以考虑向网信办等部门举报,或者走法律程序。不过这个方法时间成本高、程序复杂,对普通创作者来说负担较重。除非涉及重大利益受损,否则大多数人很难坚持走完整个流程。
综合来看,前两种方法对普通人最为友好。
不过就像一些网友说的那样:“抓着侵权证据不难,难的是写一封能被平台认可的投诉函。”
一封合格的投诉函,既要准确引用法律条文,避免表述漏洞;又要符合平台审核规则,防止被直接驳回;还要拿捏好沟通分寸,既要表明立场,又不能过于激烈导致矛盾升级。这样下来,很多人光是为了写好一封信,就要花费半小时甚至更久。若被平台驳回,还要反复修改,精力和时间就这样被消耗殆尽。

01
Ria Flow睿晰一键生成多类函件!
小博主的维权烦恼,放大来看,也是许多品牌方每天都在面对的日常难题。明明是占理的一方,却因为函件写得不够专业,或者内部审批流程太慢,错过了最好的处理时机。
之前接触过一个品牌,产品被造谣虚假宣传,等团队准备好撤稿函,法务、市场部层层审核完后,早已错过最佳处理时机。更无奈的是,由于函件措辞不够严谨,被平台驳回。而谣言在此期间持续发酵,最终登上热搜,即便后来澄清,也难以挽回损失。
这正是我们Ria Flow睿晰想要解决的问题。它一键生成多种函件的功能,可以智能识别侵权类型,包括如商标、专利、著作权、肖像权等,快速生成律师函、警告函、协商函、投诉函等标准化法律文书。而且支持自定义侵权主体、证据清单、诉求条款等关键信息,一键导出合规函件。有用户测试过,用睿晰生成的投诉函提交平台,原本30分钟的工作量,现在5分钟就能搞定,修改率不超过10%。

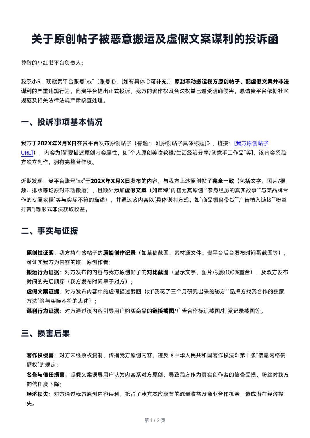
我们不妨就以开头那位博主的遭遇为例,把面临的情况告诉Ria Flow睿晰,一份标准投诉函马上就出来了。(点击阅读原文可获取投诉函模板)


可以看到,Ria Flow睿晰生成的这份投诉函,结构完整、要点清晰,你只需根据实际情况填入关键信息,就能直接使用,另外还提供了所需资料清单,对照准备即可,不用担心信息遗漏。对于企业用户,还可以提前预设好品牌的官方沟通口径、法律立场和专属标识,分钟生成定制化的正式函件,省去大量内部沟通成本。
目前,Ria Flow睿晰已经正式上线,扫码注册登录即可试用,不管您是内容创作者,还是品牌声誉管理负责人,要是正被侵权维权、舆情应对的函件问题烦扰,都可以试用一下,让维权之路更顺畅,让声誉管理更高效更友好。
*部分图片源自网络,如有版权问题,请通过后台联系我们
